中国·必威(bw·西汉姆联)有限公司-Official website
首页
学院概况
学院简介
学院沿革
组织机构
学院领导
院徽院训
师资队伍
教研室教师
硕士生导师
教学科研
本科生教学
研究生教育
科研工作
培训工作
Betway必威西汉姆联官方网站
党建园地
团建园地
样板支部
支部简介
制度建设
三会一课
先进典型
成果展示
小教魅力
特色活动
社会实践
心灵之窗
壮语学习
文学佳苑
大事要览
大事年纪
荣誉之窗
就业服务
学校就业网
就业政策
招聘信息
学院动态
百廿初教
活动公告
学院动态
校友征文
现任领导
您现在的位置:
首页
>>
学院概况
>>
学院领导
>>
现任领导
>> 正文
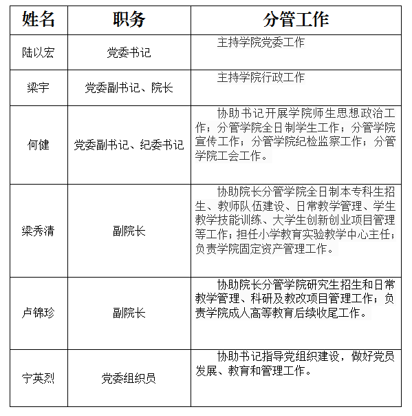
betway必威西汉姆联现任领导
文章来源:betway必威西汉姆联
作者:betway必威西汉姆联
发布时间:2025年12月18日
点击数:次
字号:
小
大
更多
[打印文章]
[添加收藏]
【
关闭
】
现任领导
历任领导
现任领导
热门排行